网页首页
学校概况
学校简介
组织领导
学校荣誉
教师风采
学校管理
通知公告
校园新闻
每周工作
计划总结
师生荣誉
德育天地
计划总结
队伍建设
队旗飘扬
主题活动
文明班级
家校合作
专题教育
教学管理
教学研讨
常规管理
教研组活动
备课组活动
教育科研
计划总结
科研制度
课题管理
教师论文
科研活动
理论学习
党建群团工作
党建工作
团员先锋
退教协会
工会之家
校体卫艺
计划总结
体育
艺术
卫生
少年宫
特色建设
足球特色
联墨特色
书香校园
文明校园
领导班子建设
思想道德教育
活动阵地建设
教师队伍建设
校园文化建设
校园环境建设
网页首页
>
教育科研
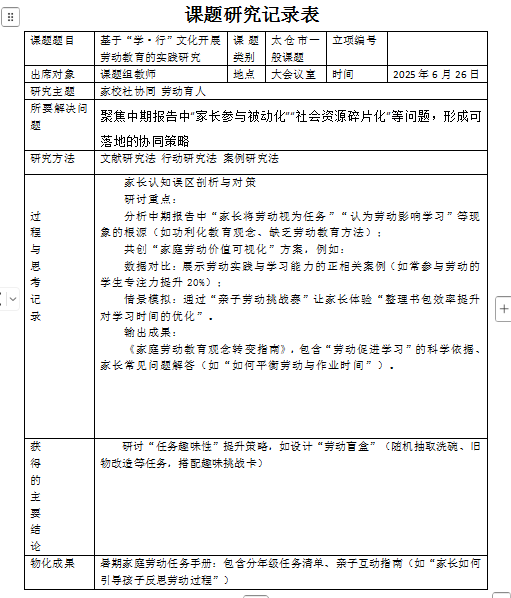
6月课题研究记录表
作者: 时间:2025-06-27 点击数:
上一篇:
9月课题研讨:“暑期劳动复盘 十月实践启航”—— 基于“学・行”六步的劳动教育反馈与部署
下一篇:
6月课题研讨:家校社协同 劳动育人